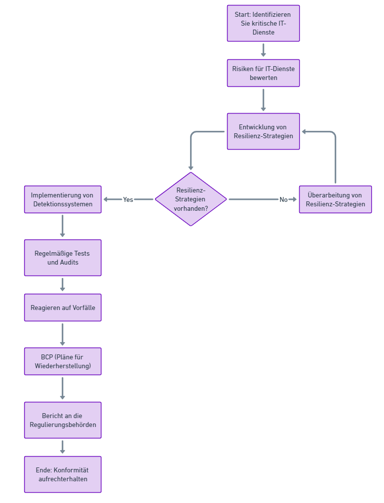
Das Gesetz über die digitale operationelle Stabilität (DORA) - Verordnung (EU) 2022/2554
Bei ISO-Help glauben wir an herausragende Standards und bieten erstklassige Beratung im Bereich ISO-Zertifizierungen. Unser erfahrenes Team von Experten steht Ihnen zur Seite, um sicherzustellen, dass Ihr Unternehmen die höchsten Qualitäts- und Sicherheitsstandards erreicht und aufrechterhält.
Unsere Dienstleistungen:
Von der Beratung bis zur erfolgreichen Audit-Durchführung. Wir unterstützen Sie auf Ihrem Weg.
ISO-Zertifizierungsberatung:
Unsere Experten helfen Ihnen, die Anforderungen zu verstehen und umzusetzen.
Audit-Unterstützung:
Wir begleiten Sie durch den gesamten Auditprozess, um sicherzustellen, dass Ihr Unternehmen erfolgreich zertifiziert wird.
Warum sollten Sie ISO-Help für Ihre Vorhaben nutzen?
Vertrauen Sie auf Erfahrung und Kompetenz.
Wir verstehen Ihre Branche und passen unsere Lösungen an Ihre spezifischen Anforderungen an.
Unser Fokus liegt darauf, Ihnen eine erstklassige Betreuung zu bieten, damit Sie sich auf Ihr Geschäft konzentrieren können.
"Plan-Do-Check-Act" (PDCA)
